홍천군 소상공인 활력지원금 신청하세요
페이지 정보
작성자 최고관리자 작성일22-04-04 16:32 조회8,600회 댓글0건첨부파일
-
2022년도 소상공인 활력지원금 서식.hwp
(76.5K)
44회 다운로드
DATE : 2022-04-08 09:54:36
관련링크
본문
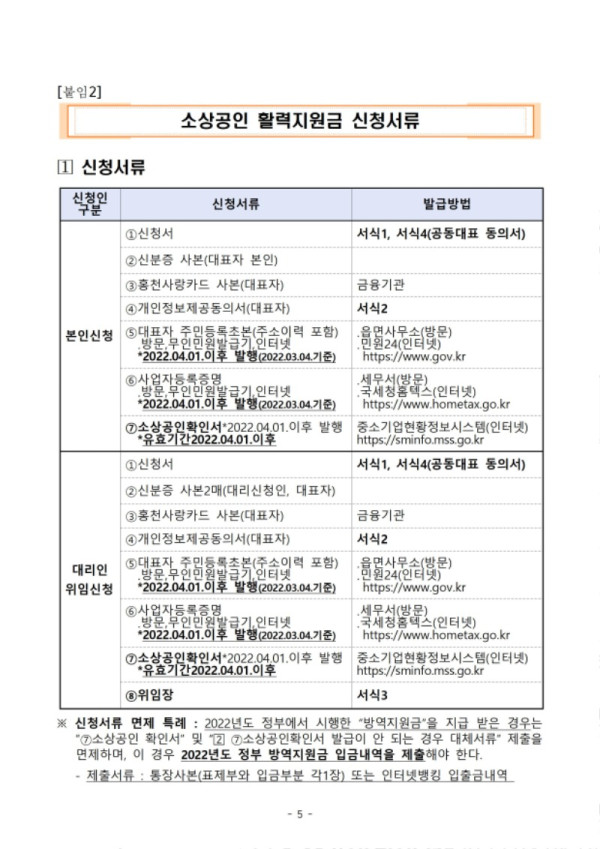
활력지원금 100만원 신청서류

⑧번의 소상공인확인서 발급이 어렵거나 힘든 분
대안1) 부가가치세과세표준증명원(2021)+건강보험자격득실확인서
: 면세사업자는 부가가치세면세사업자수입금액증명원으로 제출
: 건강보험자격득실확인서는 의료보험 또는 민원기계에서 발급
대안2) 방역지원금 받은분은 방역지원금 입금된 통장 복사제출
: 통장사본(표제부와 입금부분 각1장) 또는 인터넷뱅킹 입출금내역
서류 준비시 주의사항
1. 신청은 4월11일 부터 사업자뒷번호기준(11일 1,6 12일은 2,7~~)
2. 4월1일 이후 발급서류 기준(사업자등록증명 포함)
3. 개업일 3월3일 이전 사업자등록한 홍천군민
4. 사랑카드 발급 가입후 뒷면 복사제출
- 홍천사랑상품권이 아닌 사랑카드에 활력지원금액 입금예정
- 8월31일까지 미사용시 홍천군으로 환수처리됨
아래는 홍천군에서 공지한 내용의 중요부분입니다.
댓글목록
등록된 댓글이 없습니다.















